Потомки Евсевьевых:
Константин Ковальский

Гео-метки: Пановка, Барская Рутка, Тамбов, Никольск-Уссурийский, Владивосток.
Генео-метки: Евсевьевы, Образцовы, Ковальские.
Ковальский Константин Витольдович
Ковальский Константин Витольдович, правнук Александра Александровича Евсевьева.
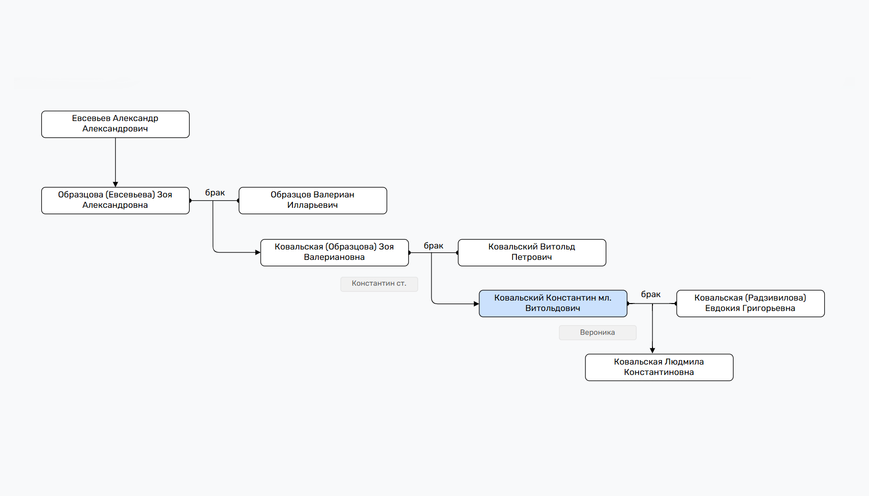
В 1858 году дочь Александра Александровича Евсевьева Зоя вышла замуж за Валериана Иларьевича Образцова. Отец подарил дочери половину своего владения в Руткинской Гриве Козмодемьянского уезда. В семье Образцовых родилось 15 детей, среди них - дочь Зоя Валериановна, которая в 1889 году вышла замуж за Витольда Петровича Ковальского, католика, уездного лекаря.
Родословное древо Евсевьевы - Образцовы - Ковальские
🌿 Поначалу Зоя и Витольд жили в имении Образцовых в Барской Рутке. Здесь у них родился первый сын Константин, который скончался во младенчестве, не прожив и полутора лет. Поскольку Витольд Петрович выбрал карьеру военного врача, вся дальнейшая жизнь супругов была в разъездах.

Вскоре после смерти первого сына Витольд был направлен в Тамбов на должность младшего лекаря кадра кавалерийского запаса, его жена Зоя поехала с ним. На тот момент он уже успел получить чины коллежского асессора и титулярного советника. В 1895 году в Тамбове родился их второй сын, которого тоже назвали Константином. Больше детей в семье Образцовых-Ковальских не было.
5 февраля 1889 года. Брак Зои Валериановны Образцовой и Витольда Петровича Ковальского:

🥈 В начале 1900-х годов Витольд получил должность старшего врача в Нерчинском полку Забайкальского казачьего войска; здесь он был награжден орденами Св. Анны 2-й и 3-й степени. Затем его перевели в Никольск-Уссурийский Приморского края на аналогичную должность врача 1-го Восточно-Сибирского саперного батальона. Здесь в Никольске-Уссурийском их сын Константин с 1906 по 1912 год учился в реальном училище.

В последний раз Зою и Витольда мы встречаем в 1913 году - супруги жили в Брянске Орловской губернии, по месту нахождения 144 пехотного полка. В это время их сын был студентом Петроградского политехнического института электромеханического отделения.

💍 В 1915 году Константин Витольдович, приехав ненадолго на родину матери, в Руткинскую Гриву, женился на омской мещанке Евдокии Григорьевне Радзивиловой. В Казани у них родилась дочь Вероника (она, очевидно, скончалась во младенчестве). Затем Констанин был призван в армию и направлен на Юго-Западный фрон в качестве преподавателя 2-й фронтовой школы военных телеграфистов.
17 мая 1915 года. Брак Константина Витольдовича Ковальского и Евдокии Григорьевны Радзивиловой

В 1918 году он вернулся в Никольск-Уссурийский, где поступил на должность помощника заведующего городской электростанции, а с 1920 года стал преподавателем физики в реальном училище, которое когда-то оканчивал.

Вскоре Константин вместе с женой переехал во Владивосток для исполнения дипломного проекта политехнического института. Позднее он поступил на должность инженера-электрика Владивостокского управления сетей. В семье родилась дочь Людмила.

⚔ В период репрессий Константин Витольдович был арестован дважды. В первый раз в 1938 году. Через год дело было прекращено, он был освобожден из-под ареста. Но спустя всего 10 дней его вновь осудили и постановлением отдела НКВД выселили вместе с семьей.

Дальнейшая судьба семьи Ковальских неизвестна.

📖 В российских библиотеках хранятся две книги, выпущенные под авторством Константина Витольдовича Ковальского: в 1958 году (соавтор научного обзора "Турбогенераторы с жидкостным охлаждением") и в 1962 году (автор книги "Расчет трансформаторных обмоток при ремонтах и перемотках"). Однако пока нельзя однозначно утверждать, является ли их автор тем самым Ковальским К.В. или же это полный тезка.

Источники:
метрические книги
Выпуск энергетического отделения Д.В.П.И., 1931 г.
Читать другие статьи
Показать еще
Made on
Tilda