Формулярные списки Образцовых

Гео-метки: Пановка, Руткинская Грива, Барская Рутка, Козьмодемьянский уезд.
Генео-метки: Евсевьевы, Образцовы
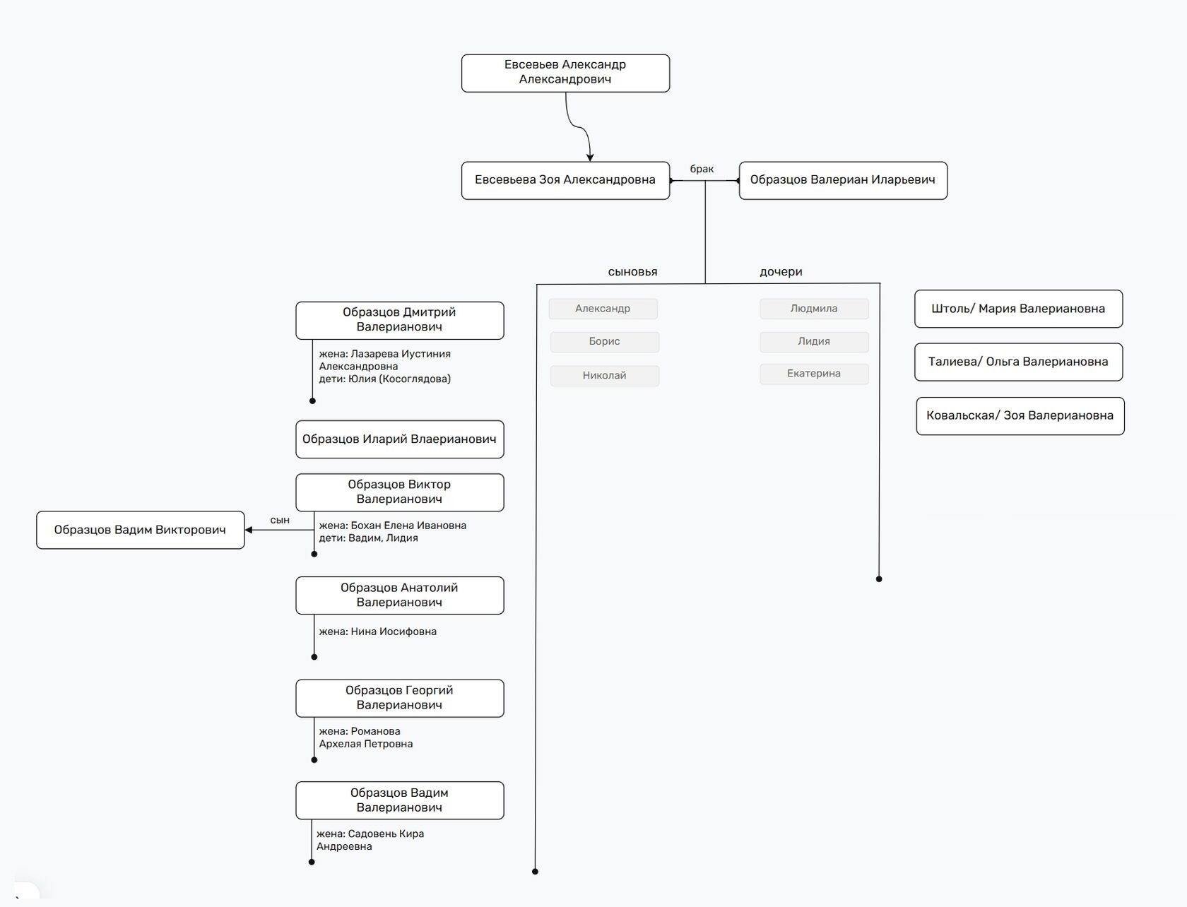
Продолжаем знакомиться с потомками Евсевьевых по женским линиям. Сегодня прочитаем формулярные списки двух сыновей Евсевьевой Зои Александровны (старшей дочери Александра Александровича) и ее супруга Образцова Валериана Иларьевича.

Напомним, что у Образцовых родилось 15 детей.

Образцов Виктор Валерианович

На 1911 год - Председатель Козьмодемьянской уездной земской управы, коллежский асессор. Женат на Елене Ивановне Бохан.

Родился 10.01.1874. Воспитывался в Нижегородском Графа Аракчеева кадетском корпусе и окончил полный курс наук в I-ом военному Павловском училище по I разряду.
1892 сентября 1. В службу вступил из кадет юнкером рядового звания в первое военное Павловское училище.
1893 июля 11. Произведен в юнкера унтер-офицерского звания.
1894 июня 3. Произведен в младшие портупей-юнкера.
1893 августа 3. По окончании полного курса наук Высочайшим приказом произведен в подпоручики в 130 пехотный Херсонский Его Императорского Величества Великого князя Андрея Владимировича полк со старшинством.
1894 августа 17. На основании Св.Воен.Постановлений 1869 г. XV 345 обязан службою за воспитание в Военном училище. в списки полка и прибыл.
1894 октября 8. Назначен помощником Начальника охотничьей команды.
1895 сентября 8. Сдал эту должность.
1896 января 25. Назначен исполняющим должность батальонного адьютанта 2-го батальона.
🥈 1896 июля 26. Пожалован серебряной медалью в память царствования Императора Александра III для ношения на груди на ленте Св.Александра Невского.
1898 января 1. Зачислен в запас армейской пехоты.
1897 августа 7. Произведен в поручики с оставлением в запас со старшинством.
1898 декабря 12. Распоряжением Министерству Внутренних дел утвержден Кандидатом к Земским Начальникам при Козьмодемьянском уездном съезде.
📜 1899 ноября 1. Назначен Земским Начальником 3-го Ядринского уезда.
1900 июля 29. Призван из запаса и назначен на укомплектование Томского Сибирского Пехотного полка, куда прибыл и зачислен в списки полка.
1900 августа 16. Состоял командующим 20 ротой.
1900 сентября 8. Ввиду сверкомплекта в полку офицеров и демобилизации запасного батальона Томского пехотного полка перечислен в запас Армейской пехоты.
1901 ноября 12. Перемещен согласно прошению по должности Земского начальника во 2-ой участок Козьмодемьянского уезда.
1902 августа 4. Произведен в штабс-капитаны с оставлением в запасе.
🏆 1904 апреля 26. За заботы об увеличении средств Комитета по усилению флота на добровольные пожертвования выражена искренняя признательность Его Императорского Высочества Государя наследника и Великого князя Михаила Александровича.
1904 апреля 19. Призван из запаса и назначен на укомплектование 281 пехотного Дрисского полка, куда прибыл и зачислен в списки полка.
1904 августа 14. Командирован в Штаб 5-го Сибирского корпуса для несения ординарческой службы при командире корпуса.
🎖 1904 ноября 24. Награжден орденом Св.Анны 4 ст. с надписью "За храбрость" за бой 1 и 3 октября 1904 г.
🎖 1905 апреля 5. Награжден орденом Св.Станислава 3 ст. с мечами и бантом за бой 19, 21 и 22 февраля 1905 г.
1905 мая 7. Перемещен Земским начальником в I-ый участок Козьмодемьянского уезда.
1905 мая 12. Назначен временно исполняющим должность старшего адьютанта по хозяйственной части штаба корпуса.
🎖 1905 сентября 24. За отличия, оказанные против японцев и за понесенные труды походной жизни в настоящую войну награжден орденом Св.Анны 3 ст. с мечами и бантом.
1906 января 27. Вследствие предстоящего увольнения в запас армии, сдал должность Старшего Адьютанта по хозяйственной части штаба корпуса.
1906 мая 5. Перечислен в запас армейской пехоты уволен, согласно прошению, от занимаемой должности Земского начальника I-го участка Козьмодемьянского уезда.
1906 мая 23. Определен из запаса в 280 Ветлужский Резервный батальон.
1906 октября 3. Командирован в г.Орел для временного исполнения должности уездного воинского начальника. Оставлен при управлении впредь о окончания поверочной мобилизации.
1906 декабря. Возвратился в батальон и назначен командующим 3 ротой.
🥉 1907 февраля 23. Пожалован светло-бронзовой медалью в память Русско-Японской войны для ношения на груди на ленте, оставленной из Александровской и Георгиевской.
📜 1907 апреля 23. Произведен в Капитаны с увольнением от службы с мундиром.
1907 июня 30. Определен на службу с утверждением Земским Начальником 3-го участка Козьмодемьянского уезда.
1907 декабря 31. Уволен от должности земского начальника.
1908 января 21. Назначен председателем Козьмодемьянской уездной земской управы на текущее трехлетие.
📜 1908 декабря 1. Переименован в Коллежские секретари соответственно чину Поручика армии со старшинством.
📜 1909 августа 25. Произведен за выслугу лет в Титулярные советники со старшинством.
⚖ 1909 декабря 9. 44-м очередным Козьмодемьянским уездным земским собранием избран в Почетные Мировые Судьи по Козьмодемьянскому уезду на трехлетие.
📜 1910 апреля 10. Произведен за выслугу лет в Коллежские Асессоры со старшинством.
1910 октября 30. 46-м очередным Козьмодемьянским уездным земским собранием избран в должность Председателя Козьмодемьянской уездной земской управы на трехлетие с 1910 года.

Образцов Георгий Валерианович

На 1908 год - земский начальник 2 участка Козьмодемьянского уезда. Женат на дочери губернского секретаря Архелае Петровне Романовой.

Родился 07.08.1880 г. Получил домашнее образование.
1906 февраля 6. Распоряжением Казанского Губернатора определен в штат Канцелярии Чебоксарско-Козьмодемьянского уездного предводителя дворянства.
1906 апреля 19. ЗА №143 из Козьмодемьянского Педагогического Совета при городском училище выдано свидетельство о выдержании испытания на первый классный чин.
📜 1906 июля 9. Высочайшим приказом по гражданскому ведомству за №53 назначен Земским Начальником I участка Козьмодемьянского уезда.
1906 сентября 8. Высочайшим приказом по гражданскому ведомству за №69 перемещен на таковую должность во 2 участок того же уезда.

Источники:
РГИА Ф.1349 О.1 ДД.3176, 3177

Образцовы дворяне Казанкая губерния, Козьмодемьянский уезд, Барска Рутка, Руткинская Грива
Читать другие статьи
Показать еще
Made on
Tilda