Возможно ли найти
прямых потомков Евсевьевых?

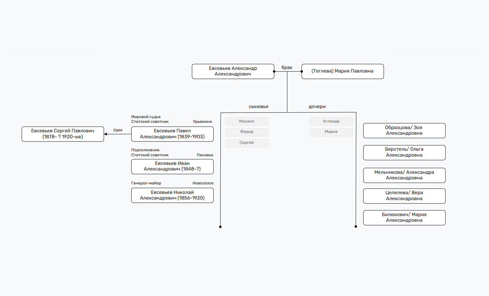
Давайте разберемся. В семье Александра Александровича Евсевьева (1810-1892) и его жены Марии Павловны урож.Теглевой (1823-1882) родилось 13 детей:

• Павел (1839-1903)
• Зоя /Образцова (1841-1909)
- Михаил (1843-до 1852)
• Ольга /Берстель (1845-?)
• Иван (1848-?)
- Федор (1849-1853)
- Аглаида (1852-1856)
- Мария (1853-1853)
• Александра /Мельникова (1855-1906)
• Николай (1856-1920)
• Вера /Цепелева (1860-?)
• Мария /Билюкович (1861-?)
- Сергей (1864-1865)

Пятеро из них умерли в детском возрасте: Михаил, Федор, Аглаида, Мария старшая и Сергей. Пять дочерей вышли замуж, взяв фамилии супругов.

Что же касается прямой мужской линии, то на сегодняшний день известно следующее:

• у Павла было 5 детей: 1 сын Сергей и 4 дочери (из них как минимум одна - усыновленная);
• у Ивана, очевидно, не было детей;
• у Николая была 1 дочь, усыновленная.

Павел Александрович умер в 1903 году. Его сын Сергей был военным, он находился за пределами Казанской губернии, в период революции проживал в Енисейской губернии (село Кежма), был арестован в 1920 году, в возрасте 42-х лет. В открытых архивных документах отсутствует информация о возможных детях и браке.

Таким образом, на момент событий 1917-1918 годов по мужской линии оставались только Иван Александрович (69 лет) в Пановке и Николай Александрович (61 год) в Новоселке, последний скончался в 1920 году.

Как видим, прямых потомков по мужской линии Евсевьевых нет. Есть потомки по женским линиям: у Александра Александровича было как минимум 49 внуков и внучек, включая приемных, из них - 43 от дочерей.
Читать другие статьи
Показать еще

Made on
Tilda