Запутанная история
с приемной дочерью Евсевьева

Гео-метки: Пановка, Казань, Иркутск.
Генео-метки: Евсевьевы, Брянцевы, Ворошнины.
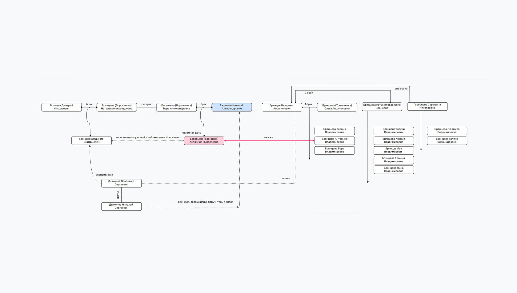
Николай Александрович Евсевьев родился в 1856 году в Пановке, он был десятым по счету ребенком Александра Александровича и Марии Павловны. Напомним, что по наследству после своего отца Николай получил землю при деревне Новоселок вместе с усадьбой, построенной еще Матюниным В.Ф., который женился на Варваре Евсевьевой - двоюродной бабушке Николая. Поскольку у их сына Федора Матюнина не было наследников, после его кончины Новоселок вернулся Евсевьевым.

Николай выбрал военную карьеру и в силу службы часто находился за пределами Казанской губернии. В 1884 году он вернулся в Казань и женился на мещанке г.Саратова Вере Александровне Ворошниной. В метрике о браке указано, что Вере на момент венчания было 30 лет, Николаю - 31 год, однако в действительности ему было 27 лет.

Предположительно, в следующем 1885-м году супруги удочерили девочку. По дореволюционному законодательству правом усыновления могли пользоваться женщины и мужчины старше 30 лет, не имеющие своих законных или узаконенных детей. То есть, очевидно, своих детей у Евсевьевых не было. А вот приемная дочь была.

Ее звали Антонина Брянцева-Евсевьева. Под таким именем мы встречаем ее во взрослом возрасте в качестве крестной у жителей Новоселка. Стоит отметить, что именно восприемники заявляли в церкви о рождении крестников, поэтому Антонина знала о своем удочерении и указывала обе свои фамилии - и по биологическому отцу, и по приёмному. Кем же были Брянцевы?

Семья БРЯНЦЕВЫХ

По метрическим книгам в Новоселке встречаются обрывочные сведения о них: вместе с Антониной восприемником однажды выступил Владимир Дмитриевич Брянцев, впоследствии состоявший в должности околоточного надзирателя 3-й части Казани (т.е. чиновник городской полиции) и затем переведённый в Цивильск. Родственную связь между ними нам еще предстоит установить. А вот в Казани в конце XIX века жило сразу несколько представителей этого дворянского рода, происходившего из Тамбовской и Саратовской губерний.

И самым ярким представителем этой фамилии, безусловно, был будущий известный врач, которого называют первым психиатром Сибири - Владимир Аполлонович Брянцев. Именно в его семье в 1878 году в Казани родилась дочь Антонина. Познакомимся с Владимиром Аполлоновичем поближе.

Владимир появился на свет 4 июля 1852 года в Самаре, в семье дворянина Аполлония Александровича Брянцева. В возрасте 21 года он женился на дворянке Ольге Аполлоновне Третьяковой, после свадьбы супруги переехали в Казань - Владимир изучал полный курс наук медицинского факультета в Императорском Казанском университете по специальности «Психиатрия и нервные болезни», а затем поступил на должность ординатора известной на всю империю Казанской Окружной больницы.

В 1876 году в семье Брянцевых родилась дочь Ксения, в 1878 году - Антонина. В 1880 году родилась третья девочка, которую успели покрестить Верой, но к сожалению, на следующий день после родов и дочь Вера, и жена Ольга скончались.

Спустя 3 месяца после смерти первой супруги Владимир женился вторым браком. С избранницей его познакомил коллега - помощник директора Окружной больницы Иоанн Христианович Акерблом: Владимир женился на сестре его жены, дворянке Юлии Ивановне Филипповой. В 1881 году у Владимира и Юлии родился сын Георгий, в 1883 году - дочь Ксения, в 1885 году - сын Лев.

Именно в 1885 году заканчивается "казанский" период жизни Владимира Аполлоновича. Он получает перевод в Иркутск, на должность ординатора Иркутской Кузнецовской гражданской больницы для заведывания отделением душевнобольных. Именно там, в Иркутске, Владимир Аполлонович добьется настоящего признания на профессиональном поприще - расширит психиатрическое отделение, станет гласным думы, издаст несколько научных работ, возглавит общество врачей Восточной Сибири, получит чин статского советника, будет награжден почетными орденами и медалями.

За это время в семье Брянцевых родились еще две дочери - Евгения (1886) и Нина (1891).

Интересно, что Владимир Аполлонович дважды стал крестным для незаконнорожденных девочек Людмилы и Галины, родившихся в 1897 и 1905 годах. Матерью обеих девочек была фельдшерица психиатрического отделения Иркутской Кузнецовской Гражданской больницы, незамужняя девица Серафима Николаевна Горбунова, то есть его коллега. Позже, в 1913 году, Владимир Аполлонович официально (через суд) удочерил обеих девочек. Им в тот момент было 16 и 8 лет соответственно. Неизвестно, были ли они его биологическими дочерями, но сохранилось фото младшей Галины во взрослом возрасте, которая продолжала носить его фамилию. Старшая удочеренная Людмила Брянцева проживала в Новосибирске - об этом свидетельствует отметка на метрике, сделанная в 1951 году.

В 1908 году Владимир Аполлонович посетил Казань, навестил Окружную больницу, в которой когда-то началась его карьера, и стал крестным для своей племянницы (дочери своего младшего брата Андрея).

Стоит добавить, что его родители, братья и сестры некоторое время жили в Казани. Одна из сестер - Александра - также выбрала медицину и служила акушеркой, она стала крестной для как минимум десятерых незаконнорожденных и подкинутых детей. Известны и печальные факты, случившиеся в родительской семье Владимира: в 1887 году во время родов скончалась его сестра Юлия, она родила недоношенную девочку Анну, которая тоже не выжила; в 1907 году их брат Николай, отставной фельдфебель, покончил с собой, застрелившись в состоянии психического расстройства.
В первое десятилетие XX века Брянцев вел активную общественную деятельность в сфере медицины: в 1902 году он стал директором Иркутской центральной женской фельдшерской школы, читал лекции в Иркутском институте Императора Николая I, в 1904 г. организовал курсы для подготовки сестер милосердия, в 1909 г. присутствовал в качестве почетного гостя на открытии Томской окружной психиатрической больницы.

Жизнь Владимира Аполлоновича закончилась внезапно и трагически. 28 ноября 1914 года, около 3-х часов дня, на него напал бывший пациент, страдавший психическим расстройством. Он нанес Владимиру Аполлоновичу два ножевых ранения: одно в плечо, другое – в область сердца. Брянцеву сделали операцию, однако спасти его не удалось, он скончался в тот же день, около восьми часов вечера. Ему было 62 года. Похороны врача прошли при большом стечении народа, включая высокопоставленных лиц.

Как видим, он стал отцом 10-ых детей. Среди них была Антонина. Как она оказалась в семье Николая Евсевьева?

Семья ЕВСЕВЬЕВЫХ

Как помним, в 1884 году Николай женился на саратовской мещанке Вере Ворошниной. Ее сестра Наталья была замужем за тамбовским дворянином Дмитрием Николаевичем Брянцевым. В 1878 году у Дмитрия и Натальи родился сын Владимир; в 1881 году у Натальи родился незаконнорожденный сын, он прожил всего 6 дней; в 1887 году у Дмитрия и Натальи родилась дочь Валентина, она прожила 2 года. Спустя 10 лет умерла и сама Наталья, гостившая в Пановке у сестры Веры, жены Николая Александровича Евсевьева. Наталью Брянцеву похоронили на приходском пановском кладбище.

Из Брянцевых остался только ее старший сын Владимир Дмитриевич, ровесник Антонины. Формально, по своим матерям они являлись друг другу некровными двоюродными братом и сестрой (поскольку Антонина была приемной), однако всё же приходились друг другу дальними кровными родственниками. Вместе они стали крестными для семьи крестьян Новоселка.

Таким образом, Евсевьевых и Брянцевых связывает родство с Ворошниными и знакомство с Дьяконовыми (см. схему в галерее); последние активно участвовали в жизни обеих семей. Однако, пока неизвестна причина, по которой Владимир Аполлонович отдал свою дочь Антонину в семью Николая.

Евсевьевы жили на два дома - в Казани и в Новоселке, где у них была земля и дача. Кстати, часть земли вокруг Новоселка отошла совершеннолетней Антонине, так она стала полноправной землевладелицей по приемному отцу.

В 1893 году Николай с семьей жил в Казани на Троицкой улице в доме Петрова. Троицкая улица находилась на территории Пороховой слободы (во времена СССР известна также под другими названиями - ул.Нагорная, ул.Татпрофсовета и ул.12 декабря; современный Кировский район, рядом с ул.Светлая).

В 1902 году Николай с супругой купили дом у купца Эдельштейна, расположенный в Суконной слободе, на 1-ой Горе - так раньше называли улицу Ульянова-Ленина, начинающуюся у современной улицы Петербургской и идущую вверх по горе.

На фото: Суконная слобода, улица Ульянова-Ленина, дома 28 и 30. Источник фото 1984 г.
В это время Антонина несколько раз становилась крестной для крестьянских семей Новоселка. В последний раз мы ее встречаем в 1917 году, в качестве восприемницы, она по-прежнему указана как девица, т.е. незамужняя (на тот момент ей было 39 лет).

Далее следы Евсевьевых теряются. Известно, что Николай Александрович, дослужившийся до генерал-майора, после революции жил в Нижегородской области, в городе Семенове, работал производителем собеса. Осенью 1919 года его арестовали, осудили и приговорили к лишению свободы на период гражданской войны. Он скончался в 1920 году в заключении.

Судьба Антонины и ее приемной матери остается неизвестной.

О других детях ее биологического отца Владимира Аполлоновича известно, что сын Георгий учился в Казанском университете, сын Лев - в Петербургском университете. Дочь Ксения (младшая) училась в Иркутском институте благородных девиц, дочь Евгения в 1907 году вышла замуж за Владимира Платоновича Дьяконова, приемного сына отставного штаб-ротмистра. Судьба дочери Ксении (старшей, от первого брака) также остается неизвестной - скорее всего, она тоже была удочерена в другую семью.

Источники:
• Метрические книги
Военная служба Евсевьева Н.А.
Биография Брянцева В.А.
• Фото: страница КГУ
Музей истории города Иркутска им. А.М. Сибирякова
• Иллюстрация: Соколов А.П. "Портрет дочери художника с цветами", 1884
Читать другие статьи
Показать еще
Made on
Tilda