Список владельцев-помещиков Пановской волости

В XVIII-XIX веках административно-территориальное деление Казанской Губернии периодически менялось, и до формирования Пановской волости (до 1870 года) эти населенные пункты относились к другим волостям (а ранее - к Лаишевской округе/Казанской десятине). Мы ориентируемся на Список населенных мест 1895 года, соответственно, в нашем перечне будут бывшие владельческие села и деревни из этого списка (по алфавиту).

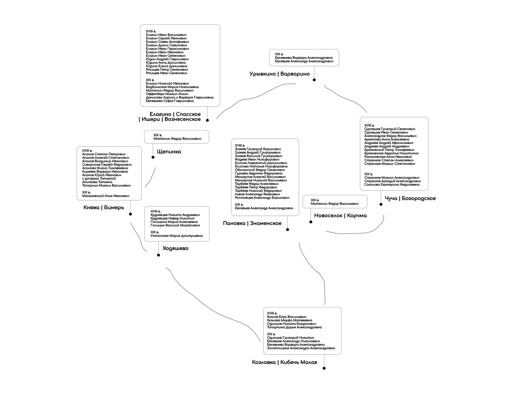
ЕЛАГИНО СПАССКОЕ ИШЕРИ ВОЗНЕСЕНСКОЕ

• XVIII в. Помещики: Елагин Иван Васильевич, Елагин Сергей Иванович, Елагин Савва Астафьевич, Елагин Данил Савинович, Елагин Иван Герасимович, Елагин Иван Иванович, Елагин Иван Семенович, Юдин Андрей Гаврилович, Юдина Анна Даниловна, Юдина Елена Даниловна, Ртищев Петр Семенович, Ртищев Иван Семенович.

• XIX в. Помещики: Елагин Николай Иванович, Вадбольская Мария Николаевна (в дев.Елагина), Матюнин Федор Васильевич, Оффенберг Михаил Ильич, Денисовы Лариса и Варвара Гавриловны, Евсевьева Софья Гавриловна (в дев.Денисова).

КНЯЖА БИМЕРЬ

• XVIII в. Помещики: Асанов Степан Петрович, Асанов Алексей Степанович, Асанов Владимир Иванович, Сиворинов Сергей Федорович, Асанова Фиона Тимофеевна, Киреева Варвара Ивановна, Асанов Юрий Иванович с дочерью Татьяной, Аничкова Татьяна, Топорнин Михаил Васильевич.

• XIX в. Помещик: Асановы Елена и Александра Васильевны, Маньковский Илья Иванович.

КОЗЛОВКА КИБЕЧЬ МАЛАЯ

• XVIII в. Помещики: Козлов Егор Васильевич, Козлова Марфа Матвеевна, Одинцов Никита Богданович, Топорнина Дарья Александровна.

• XIX в. Помещики: Одинцов Григорий Никитич, Евсевьев Александр Николаевич, Евсевьева Варвара Александровна, Золотницкая Александра Александровна (в дев. Евсевьева).

НОВОСЕЛОК КОРЧМА

• XIX в. Помещики: Матюнин Василий Федорович, Матюнин Федор Васильевич.

ПАНОВКА ЗНАМЕНСКОЕ

• XVIII в. Помещики: Зизеев Григорий Борисович, Зизеев Андрей Григорьевич, Зизеев Василий Григорьевич, Фадеев Иван Никифорович, Есипов Лаврентий Даниилович, Есипова Наталья Никифоровна, Оболенский Федор Семенович, Гурьева Авдотья Федоровна, Мельгунов Алексей Васильевич, Мельгунов Николай Васильевич, Тарбеев Федор Алексеевич, Тарбеев Петр Федорович, Тарбеев Николай Федорович, Львов Александр Яковлевич, Ростовцев Александр Борисович.

• XIX в. Помещик: Евсевьев Александр Александрович.

УРЫВКИНО ВАРВАРИНО

• XIX в. Помещики: Евсевьева Варвара Александровна, Евсевьев Александр Александрович.

ХОДЯШЕВО

• XVIII в. Помещики: Кудрявцев Никита Андреевич, Кудрявцев Нефед (Мефодий) Никитич, Голицына Мария Алексеевна, Голицын Василий Михайлович.

• XIX в. Помещица: Ухтомская Мария Дмитриевна.

ЧУЧА БОГОРОДСКОЕ

• XVIII в. Помещики: Суровцов (Суровцев) Григорий Семенович, Суровцов (Суровцев) Иван Семенович, Александров Федор Васильевич, Аркатова Анна Алексеевна, Андреев Андрей Афанасьевич, Андреев Андрей Андреевич, Брюховский Петр Тимофеевич, Брюховская Авдотья Никитична, Романовская Анна Ивановна, Стрелков Степан Алексеевич, Стрелков Михаил Степанович.

• XIX в. Помещики: Стрелков Михаил Александрович, Стрелков Аркадий Александрович, Соколова Екатерина Федосеевна.

ЩЕПИНКА

• XIX в. Помещик: Матюнин Федор Васильевич.

Ввиду утраты 4-7 ревизий по Зюрейской дороге есть вероятность, что данный список не полный, и некоторые владельцы могут быть пропущены. По мере нахождения информации список будет дополняться.

Источники:
Ревизии ландрат, 1-3,10 по Зюрейской дороге, исповедные ведомости;
Список алфавитный Казанской провинции дворянам и прочим владельцам 1771-1773;
Помещичьи имения Казанской Губернии от 100 душ и свыше, 1860;
Различные свидетельства на имения владельцев из архива ГАРТ.

Читать другие статьи
Показать еще
Made on
Tilda