Были ли «паны» в Пановке?

Легенда о том, что Пановкой владели однодворцы - так называемые панки́, мелкие паны - содержится в справочнике «Список населенных мест» 1895 года.

Давайте разберемся.

Однодворцы появились в начале XVIII, первоначально это термин означал служилых людей, получивших за свою службу поместья и право владеть крестьянами, но их хозяйство было настолько невелико, что состояло из "одного двора". Впоследствии однодворцами стали называть потомков служилых людей - детей боярских, стрельцов, казаков, дворян (не подтвердивших статус дворянства) и других. Термин «однодворец» был введен в 1719 году, но формирование самого сословия началось ранее.

Формально однодворцы сохраняли привилегированный статус, но фактически вели хозяйство, близкое к крестьянскому. Именно такое пограничное положение и породило в народной среде ироничное прозвище «панки́».

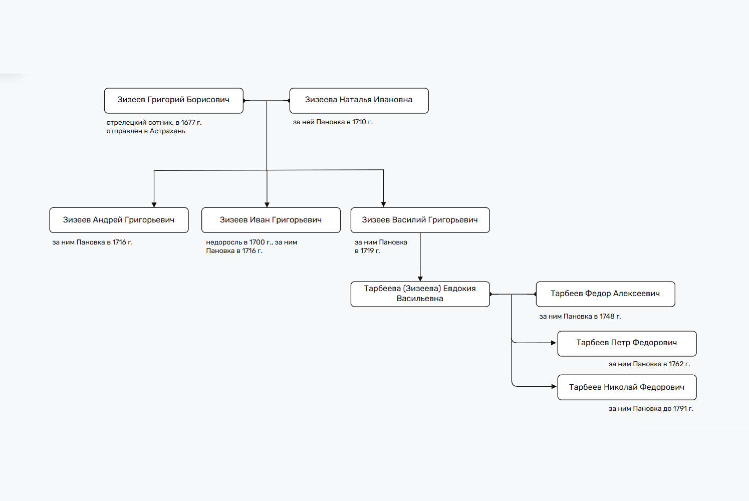
🌿 Самый ранний известный на сегодняшний день документ, в котором упомянута Пановка - Ландратская перепись 1716 года. В ней мы находим следующую информацию:

📜 «В деревне Шигалках Пановка тож за Григорьевою женою Борисова сына Зизеева за вдовою Натальею Ивановою по переписи 1710 года крестьянских два двора». А по переписи 1716 года дворы с крестьянами уже принадлежат ее сыновьям Андрею и Ивану Григорьевичам Зизеевым. В следующей ревизии 1719 года в качестве владельца будет упомянут и третий сын - Василий Григорьевич Зизеев (его дочь в будущем выйдет замуж за Ф.А.Тарбеева).

В том же документе 1716 года упоминается и еще один владелец: «В той же деревне бывшаго подьячего за Никифоровскою женою Фадеева за вдовою Стефанидою Афанасьевою по переписи 1710 года крестьянских два двора».

Подьячий Фадеев не мог быть однодворцем, т.к. он имел низший административный чин, был писцом и делопроизводителем приказной канцелярии. А вот сыновья Зизеева - могли.

📓 Григорий Борисович Зизеев был сотником казанских стрельцов, то есть военачальником сотни ратников. В 1677 году его отправили заведывать проживающими в юртах близ Астрахани татарами. Это объясняет, почему в переписи 1710 года дворы в Пановке записаны не за ним лично, а за женой. «Пано́к» Зизеев, находясь на службе, оставил свой двор в управление супруге и подрастающим сыновьям.

Кстати, один из сыновей Зизеева Иван упомянут в именных росписях помещиков Казанского уезда: в 1700 году он числится как недоросль - молодой дворянин, не достигший совершеннолетия. Впоследствии мужская ветвь Зизеевых в Пановке прервалась; поместье осталось за дочерью Василия Евдокией, женой Тарбеева.

Легенда подтверждается. Как видим, Пановка образовалась до 1710 года. По переписи этого года в ней уже числилось 4 двора, два из них принадлежали стрелецкому сотнику Зизееву, а позже - его сыновьям. Уже во второй половине XVIII века изначальное название Малые Шигалки (доставшееся от предыдущей татарской деревни Малые Шигали) было полностью вытеснено названием Пановка.

Источники:
СНМ 1895 г.
Наказ Зизееву 1677 г.
Список с писцовых книг за скрепою дьяка Андрея Молчанова, 1700 год.
РГАДА Ф.350 О.1 Д.150, Ф.350 О.2 Д.1084
Читать другие статьи
Показать еще
Made on
Tilda