Приемная дочь Берстелей

Гео-метки: Пановка, Казань, Москва.
Генео-метки: Евсевьевы, Берстель, Калетта.
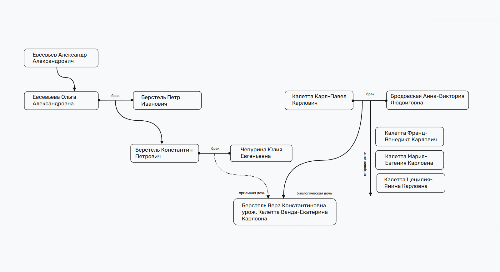
Сегодня проследим судьбу девочки, которая была удочерена Берстелями и являлась официальной внучкой Евсевьевой Ольги Александровны (дочери Евсевьева А.А. и Теглевой М.П.).

Напомним, что Ольга Александровна вышла замуж за Петра Ивановича Берстель 22 января 1861 года в Пановке. У супругов родилось 13 детей, среди них в 1864 году - сын Константин (тот самый, что ездил на встречу с императором в составе делегации Казанской земской управы).

🎗 15 февраля 1902 года Константин женился первым браком на потомственной дворянке Юлии Евгеньевне Чепуриной. На тот момент он был в зрелом возрасте - 37 лет - и уже восемь лет служил в разных ведомствах.

Интересно, что еще до брака Константин стал крестным для новорожденного мальчика, подкинутого 30 апреля 1901 года к дому Квасникова в Собачьем переулке в Казани. Крестницей ребенка записана надзирательница сиротского дома люлечного отделения Александра Павловна Жулина.

Мальчику дали имя Борис; отчество он получил, как и полагается, по имени крестного отца - то есть Константинович. К сожалению, мальчик скончался от чахотки в возрасте 1 года 11 месяцев. Некоторые признаки намекают на то, что он мог быть незаконнорожденным сыном Константина, однако сегодня достоверно установить этот факт не представляется возможным.

🖋 Спустя 10 лет брака (вероятнее всего, бездетного), в 1912 году супруги Константин и Юлия удочерили 5-ти летнюю девочку, по происхождению из семьи римско-католического вероисповедания (напомним, что дед Константина также был католиком). При крещении в православие в 1912 году девочке дали имя Вера Константиновна Берстель. При рождении же ее звали Ванда-Екатерина Калетта.

Удалось обнаружить запись о рождении Ванды 8 сентября 1907 года в семье прусского подданого, в Москве. Здесь мы находим сведения о ее биологических родителях - ими были Карл-Павел Карлович Калетта и Анна-Виктория Людвиговна урожденная Бродовская. Также найдена запись о венчании родителей 7 ноября 1899 года и записи о рождении старших детей - мальчика и двух девочек - в 1902, 1904 и 1905 годах.

Спустя год после рождения Ванды-Екатерины, в 1908-м, ее отец Карл был убит на 608-й версте Николаевской железной дороги; он погребен на московском иноверческом кладбище на Введенских горах. В 1910-м году от малокровия умерла и мать девочки Анна-Виктория. Вероятно, после кончины родителей старших детей (Франца, Марию и Цецилию) забрали ближайшие родственники. Однако не ясно, почему они не взяли на воспитание Ванду - у отца было три брата, у матери две сестры; все они к тому времени уже состояли в браках.
Возможно, супруги Калетта приходились дальними родственниками Берстелям-Чепуриным. В то время в Москве жила семья двоюродной бабушки Константина - Елизаветы Александровны Берстель-Волковой и другие представители этого обширного рода, часть из которых по-прежнему оставалась в католической вере.

Так маленькая Ванда попала в семью Берстель и стала Верой.

🌳 В Казани Константин и Юлия вместе с приемной дочерью жили в доме Чепуриных (на фото) на Большой Красной улице. Дом был построен в 1906 году по проекту архитектора Хрщоновича Л.К. (того самого, что проектировал церковь в Русском Ходяшево).
С апреля 1917 года имение Берстелей при Казылях стало подвергаться разграблению. Старшего брата Константина - Сергея, управляющего имением, вынудили дать подписку об оставлении должности земского начальника, которым он служил на протяжении 25 лет. В 1918-м его арестовали и, скорее всего, его жизнь закончилась в тюрьме. Не был принят во внимание даже тот факт, что на протяжении нескольких десятилетий Берстели вкладывали силы и средства в развитие села и уезда. Сам Константин Петрович, также отдавший земской службе более 20-ти лет, скончался в то же время от проблем с сердцем.

В 1923 году Юлия Евгеньевна вместе с приемной дочерью Верой эмигрировали во Францию. Там в 1931 году Вера вышла замуж за Константина Давидовича Гунцадзе, потомка дворянского рода Кутаисской губернии. Муж, также как его отец и братья, был военным.

Юлия Евгеньевна Чепурина-Берстель скончалась в Париже в 1958 году, в возрасте 79 лет. Ее дочь Вера Константиновна Берстель-Гунцадзе (урожденная Ванда-Екатерина Карловна Калетта) скончалась также в Париже в 1964 году, в возрасте 56 лет.

Одна из биологических сестер Веры - урожденная Цецилия-Янина Карловна Калетта жила в Москве, об этом свидетельствуют отметки на документах, сделанные в 1960-м году. Виделись ли родные сестры во взрослом возрасте - неизвестно.

Источники: метрические книги, выписки из архива Парижа
Фото дома Чепуриных: канал Архитектурасы
Читать другие статьи
Показать еще
Made on
Tilda