Образцова Зоя
Александровна

Гео-метки: Пановка, Рутка, Козьмодемьянский уезд.
Генео-метки: Евсевьевы, Образцовы.
Борис Александрович Ивановский
Зоя Александровна Образцова, в девичестве Евсевьева (1841-1909). Реконструированное фото по фотографии из газеты 1998 года.

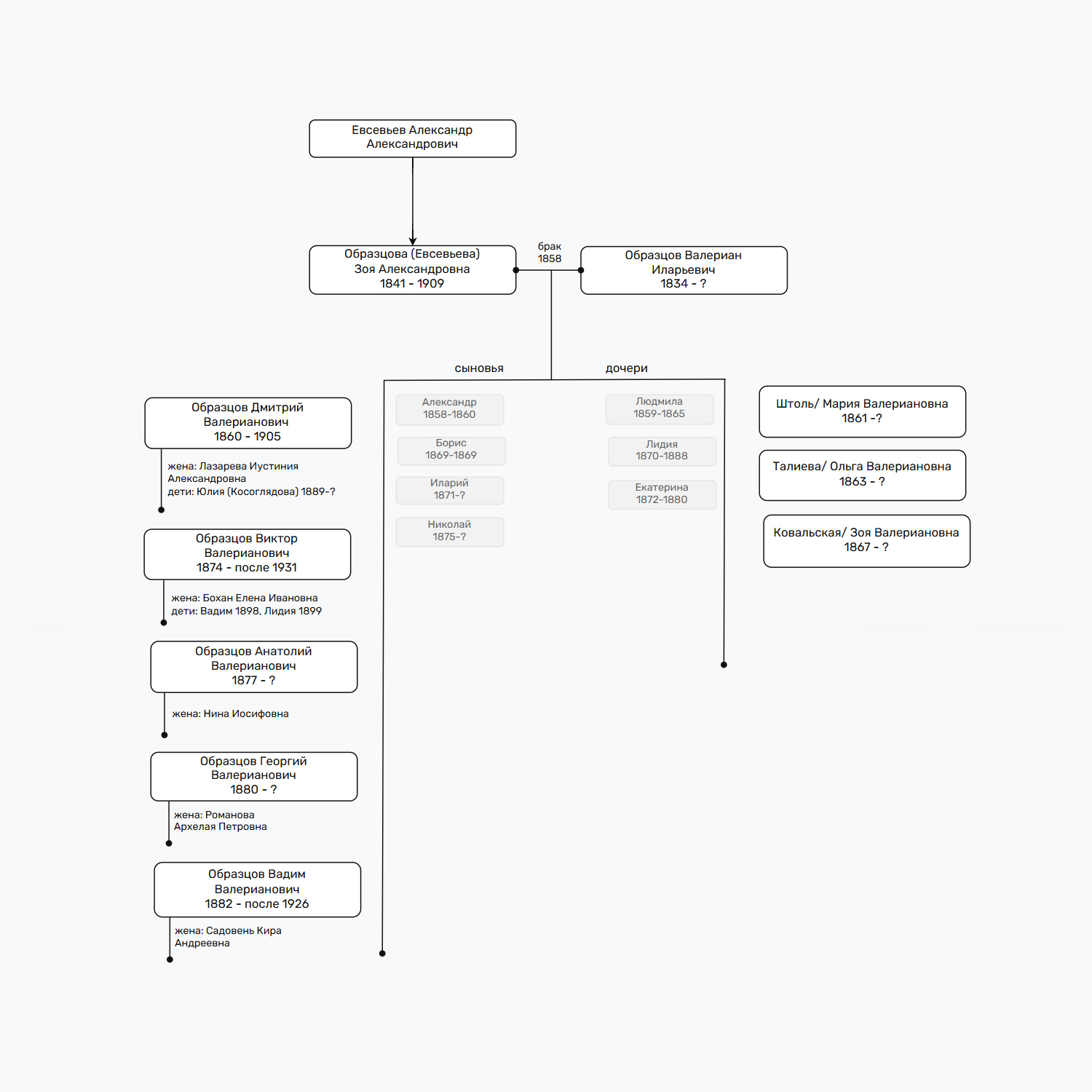
Старшая дочь Александра Александровича Евсевьева. Вместе с мужем жила в своем имении в деревне Рутка Козьмодемьянского уезда.
🕰 В сообществе "История Козьмодемьянска" опубликована статья о З.А. Образцовой, вышедшая в 1998 году в газете "Ленинский путь".
дворяне Образцовы Казанская губерния Козьмодемьянский уезд
Вот несколько воспоминаний старожилов Рутки о Зое Александровне:

«Была она добрая, никого не притесняла. У кого были большие семьи и много ребятишек, по праздникам – на Пасху, на Рождество – делала подарки. Вызывала к себе матерей и предлагала отбирать материю: ситец, сатин. Но за работу спрашивала строго. Все работали по ее приказу – куда отправит, там и работают. Летом все мужики трудились на барских лугах. Сделают стог, а она осматривает.

Ездила она по своим надобностям в тарантасе и непрерывно вязала. Вязала даже тогда, когда ходила пешком по усадьбе.

Едет барыня со своим кучером, а навстречу девка. Барыня спрашивает: «Нравится?» Тот отвечает: «Нравится». – «Тогда будет твоя». А чаще не спрашивала и об этом. Так захотела и женила. И не спросила, любят ли они друг друга. Но расходы на свадьбу взяла на себя, да и приданое дала хорошее.

Еще рассказывают, что была у нее дочь, конечно, красивая. И гуляли у них однажды офицеры. А после один из них – кавалер дочери – уехал и не взял ее с собой. И тогда она сказала матери, что пошла прогуляться в лесок. И там застрелилась».

🖊 История с дочерью - скорее всего, легенда. У Зои Александровны и Валериана Иларьевича Образцовых родилось 16 детей. Из них семеро умерли в детском возрасте. Еще одна дочь - Лидия - умерла в 18 лет от брюшного тифа. Скончалась она 1 сентября 1888 года, а отпевали и хоронили ее 4 сентября на Ахмыловском кладбище, к которому относилась деревня Рутка. Такой стандартный срок между смертью и отпеванием говорит о том, что смерть не была криминальной. В случаях, когда человек стрелялся или другим способом лишал себя жизни, отпевали и хоронили только после заключения судебного пристава, о чем делалась соответствующая запись в метрической книге. В том числе, указывалось, что усопший похоронен за оградой. В данном случае заключения от пристава не было (см.галерею).

Поскольку в статье 1998 года присутствуют различные биографические ошибки, можно сделать вывод, что это просто легенда.

1888 год. Запись о смерти Лидии, дочери Валериана Иларьевича и Зои Александровны Образцовых. Источник: Яндес.Архивы.
Читать другие статьи
Показать еще
Made on
Tilda